宏达实验学校——悼念逝者,共克时艰
清
明
“悼念逝者,共克时艰”
为更好开展线上教学工作,激发学生学习激情,振奋精神,恰逢清明节,我校初一年级于4月4日召开“悼念逝者,共克时艰”主题的班主任、组长例会。
测量体温、登记入场
会议入场前,我校严格遵照疫情防控要求,老师们带好口罩,由年级部组织教师测量体温,有序签到入场。
主任发表讲话
初一年级级部主任姜敬竹发表重要讲话,明确会议主题是“悼念逝者,共克时艰”,列出大会以下几项内容。
悼念逝者
大会开始前,由姜敬竹主任发起哀悼群英活动,全体教师起立,线上展示蜡烛,集体默哀三分钟,沉痛悼念防疫一线牺牲的英雄。
共克时艰
班主任汇报工作
班主任们汇总一周各项工作,由姜敬竹主任部署接下来的任务,强调策划组织各类寓教于乐的线上线下实践活动,激励学生争做自主、信息、学习、健身、阅读、劳动、情趣“达人”。教师工作也不能落下,由优秀教师牵头,制作原创励志文章和视频,转发教师工作群,以激励教师的工作热情和斗志。
优秀班主任代表工作纪实
本次例会的精彩环节,也是大家最期待的环节就是班主任代表讲话。优秀班主任代表按级部依次上台发言,总结自己的工作进行汇报,并分享疫情期间优秀的管理学生办法,和处理学生问题的经验。
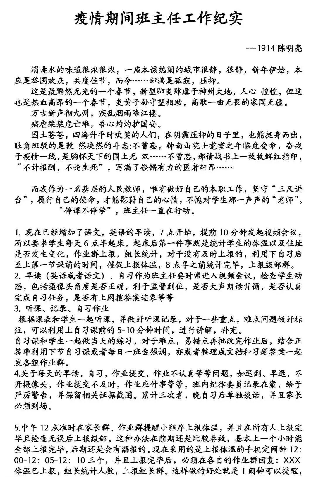
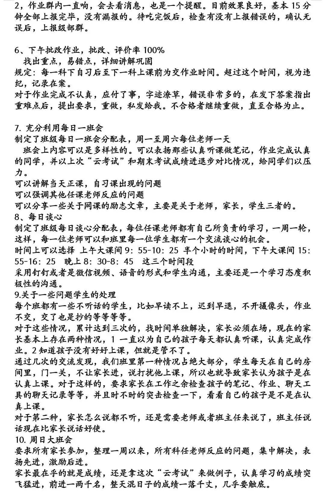
陈明亮是1914班班主任,在发言中,他积极分享了自己的工作经验。
组长讲话
身为学科组长,工作重点要稳抓录课质量,稳定组内教师心态,激发其工作积极性,齐心协力,共克时艰。本次例会中,各科组长首先对录课反映的问题进行交流,接着分析在疫情期间如何组织教研活动和教学活动,并结合学生表现和教师表现,提出相关建议。
主任总结
疫情发展至今,愈渐明朗,会议最后,姜主任总结教师工作的重点应该放在稳住线上教学质量,寓教于乐,激励学生学习兴趣,引导学生心态积极向上的内容中。
姜主任特别重视线上教学质量和录课情况,强调各组长必须把任务安排充分,具体到位。理科的老师在录课过程中要详细讲解思路,引导学生如何思考?线上录课即是一节课的精华,老师们不仅要告诉学生知识点是什么,更重要的是讲清楚为什么。
