欢迎访问武邑宏达学校!今天是:
验证码:
登录
注册
{username}
,您好!欢迎你的回来。
会员中心
|
退出登录
|
设为首页
|
加入收藏
搜索
首页
|
学校概况
学校简介
现任领导
领导关怀
学校荣誉
历史沿革
|
校园新闻
校内新闻
媒体关注
|
教育科研
教学管理
论文论著
听课评课
课题研究
教学资源
|
德育工作
党史学习
教师风采
教科动态
班级管理
|
图片中心
校园风光
师生风采
文体活动
宿舍文化
关怀关注
|
学生园地
考试总结
学习经验
校园生活
中考高考
|
教师之家
|
国际交流
中新预科
游学活动
留学指南
国外风情
…
…
…
1
2
3
您现在的位置:
首页
>
校园新闻
>
校内新闻
校内新闻
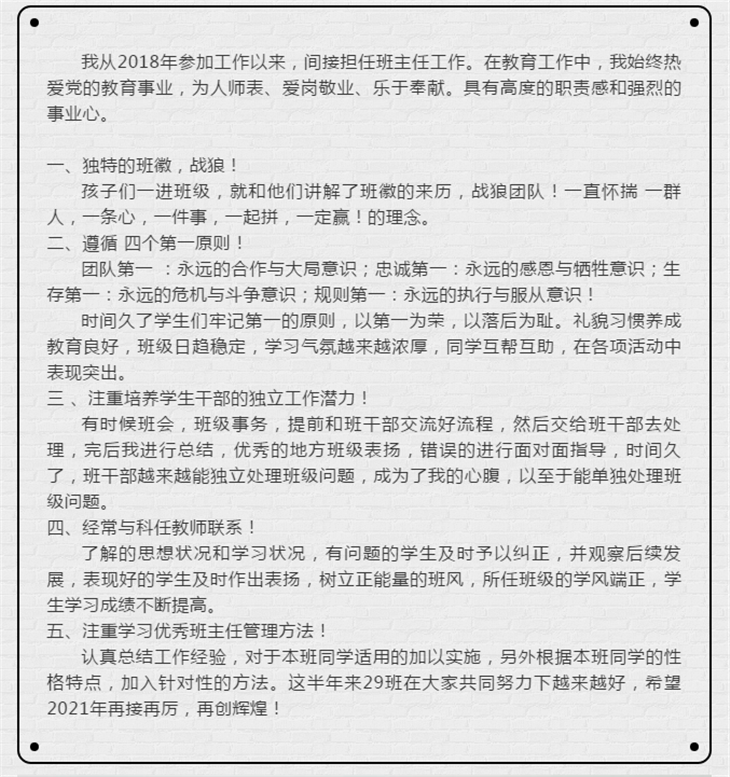
宏达实验模范班主任2029张延慧┃一份耕耘,一份收获
发布时间:2021年01月29日
点击数: 次
字号:
小
大
[打印文章]
[关闭页面]
分享到:
上一篇:
宏达实验学子居家活动之孝亲篇
2021-01-29
下一篇:
宏达东方学校┃为青春保驾护航 少年我们来年再见
2021-01-29
校园新闻
校内新闻
媒体关注
最新文章
喜讯!我校毕业生在华科表现优异,喜…
以赛促教,赋能成长 —— 武邑宏达学…
年味渐近,书声不息——高三学子的专…
锦旗传谢意 师恩暖校园——高三2310…
追寻数学趣味,感悟数学魅力 —— 高…
微课砺师能——我校2025—2026学年政…
夯实基本功,赋能新成长——我校2025…
相约南科,共赴鹏城之约 | 南方科技…
浓情腊八,宏达“粥”到!快来一起免…
微光汇聚处,正是成长时 ——我校202…